-
中超30轮积分榜:上港力压申花夺三连冠,保级线仅25分,梅州降级
北京时间11月22日,随着最后一轮联赛8场同时开赛的比赛顺利进行,2025赛季中超联赛就此结束。30轮完整积分榜,上海海港领先上海申花2分,以绝对优势实现联赛三连冠。保级方面保级线
2025-11-22 -
申花重蹈覆辙!2年连续“阴沟翻船”,成就海港三连冠
继2024赛季之后,上海申花又一次在最后一轮的争冠大戏里败下阵来。连续2个赛季,上海申花都在冲刺阶段错失反超上海海港的绝佳机会。海港、申花最后一轮隔空争冠,是2024赛季的翻
2025-11-22 -
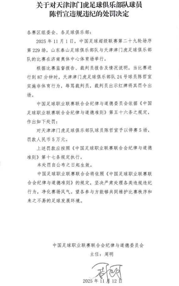
辱骂裁判!津门虎球员被停赛,无缘末轮战申花
中足联官方发布处罚公告,津门虎球员陈哲宣在对阵泰山的比赛中辱骂裁判员,禁赛5场,罚款5万。中超第29轮,山东泰山vs天津津门虎,比赛第87分钟,陈哲宣实施非体育行为,辱骂裁判员,主裁先
2025-11-14 -
津媒:津门虎赛季收官战球票有望在下周中后期开售
北京时间11月6日,据《体坛新视野》报道,天津津门虎赛季收官战球票有望在下周中后期,也就是距离比赛开赛大约一周的时间开售。11月22日,中超联赛第30轮,天津津门虎将坐镇天津奥林
2025-11-07 -
蓉城退出冠军争夺!4分落后海港,单季遭河南3杀,243天主场首负
严鼎皓打入任意球世界波,成都蓉城主场1比2负于河南队。在只剩1轮的情况下,成都蓉城落后上海海港4分,提前失去争冠可能。在第28轮,成都蓉城错失反超上海海港的绝佳机会。在上海海
2025-10-31 -
成都蓉城100天不败!错失登顶良机,胜2轮少1分,费利佩压哨绝平
费利佩梅开二度,成都蓉城2比2战平青岛西海岸,错失在积分榜上反超海港的绝佳机会。27轮之后,成都蓉城以58分排名积分榜第二位,仅比排名榜首的上海海港少了2分。在赛季只剩3轮的情
2025-10-26 -
于根伟深夜回应:确实生病了!
内容转载自:津云6日,天津日报记者顾颖在社交媒体透露,于根伟近来身体抱恙,近一周一直处于每天跑医院输液治疗的状态。对此,于根伟本人昨天深夜在社交媒体回应:确实生病了,带状孢疹,
2025-10-09 -
有惊无险津门虎主场连胜
天津日报讯(记者 顾颖 摄影 孙震)凭借阿代米的进球,天津津门虎队在昨晚进行的中超联赛第25轮比赛,主场1:0战胜深圳新鹏城队,守门员闫炳良被评为本场最佳球员。近期两连胜的津门虎
2025-09-22 -
津门虎vs三镇:双方均四外援,19岁小将王康首发,阿代米替补
北京时间9月14日19:35,中超联赛第24轮,天津津门虎坐镇主场迎战武汉三镇,本场比赛主裁判是李海新,VAR是艾堃,赛前双方公布首发:
2025-09-15 -
中超超长补时遭质疑!名记开炮:总想着歪门邪道,裁判可悲又可怜
担任海港主场对津门虎一战的外籍主裁判马哈德迈上下半场仅补时8分钟,与中超本赛季的“惯例”形成了鲜明的对比。著名记者马德兴指出,“总想着歪门邪道或者是改变足球基本规则,
2025-08-25 -
蒯纪闻中柱海港11战平津门虎,错失成为领头羊的大好机会
今天的中超联赛,上海海港1:1战平天津津门虎。一,榜首三强的齐头并进,让重建中的海港依稀看到卫冕的机会。过去一周中国足球的最大新闻,就是国安河南的足协杯决赛相聚,尤其是河南
2025-08-24 -
回敬2比0!浙江队排名反超津门虎,争冠、保级都要做“判官”
撰稿/左瑞 20日晚,凭借两套锋线组合在上下半场结束前的两个进球,浙江绿城以2比0击败天津津门虎,抚平了之前在天津0比2饮恨客场的记忆。因U23亚洲杯预赛而提前进行的中超第23轮
2025-08-21 -
足球报:浙江将战蓉城、海港、梅州等队,对首尾大势做“裁决”
直播吧8月21日宣 中超联赛第23轮,浙江队主场2-0击败天津津门虎。《足球报》撰文认为,浙江队将对中超首尾两端的大势做出“裁决”。因U23亚洲杯预赛而提前进行的中超第23轮的这
2025-08-21 -
随着蓉城+申花皆00,国安31,中超最新积分榜出炉:前4仅差3分
北京时间8月16日,中超联赛第21轮,多场焦点战开打。在之前一个比赛日中,卫冕冠军海港以4-1的比分大胜河南,在多赛一轮的情况下升至积分榜榜首,给了身后的申花等争冠球队压力。本轮
2025-08-16 -
中超赛程因U23亚预赛调整,媒体人:这种赛程调整真的有必要吗
直播吧8月12日宣 在谈到中超赛程调整时,媒体人李璇提出了自己的看法。中足联官方宣布,为保障U22男足国家队备战U23亚洲杯预选赛,中超第23轮浙江vs津门虎、英博vs西海岸比赛进行
2025-08-13 -
两度落后两度扳平!国安22津门虎遭遇3轮不胜,达万斩获中超首球
北京时间8月3日,在刚刚结束的中超联赛第19轮焦点战中,北京国安主场与天津津门虎激战90分钟。上半场基莱斯推射空门得手,达万斩获中超处子球将比分扳平。下半场基莱斯上演梅开二
2025-08-05 -
-
-

